Photos 2025 Poussin Fil Un Png

Poussin Fil Un Png


Page d'accueil


poussin fil un png

File:The Holy Family - Poussin.png - Wikipedia

poussin fil un png

File:Gravure du Jugement de Salomon dans Pierre-Marie Gault ...

poussin fil un png

Poussin, lasie - Free PNG - PicMix

poussin fil un png

File:Poussin, Nicolas - The Return of the Holy Family from ...

poussin fil un png

Nicolas Poussin - The Abduction of the Sabine Women - PNG Tr ...

poussin fil un png

File:Vierge à l'Enfant et saint Jean Baptiste - Nicolas ...

poussin fil un png

File:Portrait de l'artiste, Nicolas Poussin, 1650, Musée du ...

poussin fil un png

File:Attribuito a Poussin Nicolas - Santa Margherita, ca ...

poussin fil un png

File:Marie-Pauline Soyer, le jugement de Salomon.png - Wikipedia

poussin fil un png

File:Le Jugement de Salomon, gravure de Charles Normand ...

poussin fil un png

File:Nicolas Poussin 076.jpg - Wikipedia

poussin fil un png

File:Le Jugement de Salomon, gravure de Charles Normand ...

poussin fil un png

File:Marie-Pauline Soyer, le jugement de Salomon.png - Wikipedia

poussin fil un png

Funny Chicken PNG, Cute Chicken PNG Sublimation, Five Crazy ...

poussin fil un png

Poussin transparent background PNG cliparts free download ...

poussin fil un png

File:Seven Sacraments - Holy Eucharist II (1647) - Poussin ...

poussin fil un png

Biomolecules | Free Full-Text | Mechanisms of Modulation of ...

poussin fil un png

Biology | Free Full-Text | The Interplay between ...

poussin fil un png

Patrons chapel hi-res stock photography and images - Alamy

poussin fil un png

Poussin | EPPH | Art's Masterpieces Explained

poussin fil un png

The Project Gutenberg eBook of A Popular Handbook of the ...

poussin fil un png

Poussin Pictures | Download Free Images on Unsplash

poussin fil un png

A curious collection of paintings, ... 1691 : John Bullord ...

poussin fil un png

Mock community taxonomic classification performance of ...

poussin fil un png

Poussin Mignon PNG , Transparent, Ia Générative, Puéril ...

poussin fil un png

Poussin Pictures | Download Free Images on Unsplash

poussin fil un png

File:Marie-Pauline Soyer, le jugement de Salomon.png - Wikipedia

poussin fil un png

Poussin Pictures | Download Free Images on Unsplash

poussin fil un png

Nicolas Poussin The Death of Germanicus - Instant PNG Sublim ...

poussin fil un png

Viruses | Free Full-Text | Comparative Analysis of Alpha and ...

poussin fil un png

Web Gallery of Art, searchable fine arts image database

poussin fil un png

Molecules | Free Full-Text | Cellular Targeting of ...

poussin fil un png

File:Moses041.jpg - Wikimedia Commons

poussin fil un png

File:Poussin autograph.png - Wikipedia

poussin fil un png

Poussin Pictures | Download Free Images on Unsplash

poussin fil un png

55 Paintings of christian saints with putti Images: PICRYL ...

poussin fil un png

Molecules | Free Full-Text | Biological Action of Singlet ...

poussin fil un png

Stress-induced inflammation evoked by immunogenic cell death ...

poussin fil un png

Traité élémentaire de la peinture: (Annoté) (French Edition ...

poussin fil un png

Animali, Animali domestici, Pulcini

poussin fil un png

The Project Gutenberg eBook of A Popular Handbook of the ...

poussin fil un png

Artandclassics | The Past in Present Tense

poussin fil un png

Molecules | Free Full-Text | Cellular Targeting of ...

poussin fil un png

✿ Poussin png, tube Pâques - Chick clipart, Easter png ✿

poussin fil un png

Poussin PNG Images, Poussin Clipart Free Download

poussin fil un png

Agronomy | Free Full-Text | Impacts of Fallow Conditions ...

poussin fil un png

Poussin png images | PNGEgg

poussin fil un png

France - Wikipedia

poussin fil un png

File:Heinrich Eddelien - Nausikaa og hendes tjenestepiger ...

poussin fil un png

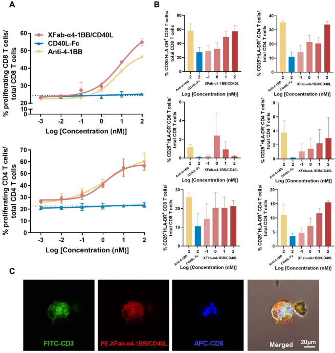
XFab-α4-1BB/CD40L fusion protein activates dendritic cells ...

poussin fil un png

Web Gallery of Art, searchable fine arts image database

poussin fil un png

IJMS | Free Full-Text | Emerging Kinase Therapeutic Targets ...

poussin fil un png

Artandclassics | The Past in Present Tense

poussin fil un png

Organ-on-a-Chip | SpringerLink

poussin fil un png

Sem Root | PDF | Linguistics | Languages

poussin fil un png

The Project Gutenberg eBook of A Popular Handbook of the ...

poussin fil un png

Poussin Png PNG , Poussin, Vrai Poussin, Poulet Fichier PNG ...

poussin fil un png

PDF) All-sky search for gravitational wave emission from ...

poussin fil un png

XFab-α4-1BB/CD40L fusion protein activates dendritic cells ...

poussin fil un png

Molecules | Free Full-Text | PPI Modulators of E6 as ...

poussin fil un png

Assignment 3 – University for the Creative Arts History of ...

poussin fil un png

Mock community taxonomic classification performance of ...

poussin fil un png

Biomedicines | Free Full-Text | From-Toilet-to-Freezer: A ...

poussin fil un png

Bible – Mere Inkling Press

poussin fil un png

XFab-α4-1BB/CD40L fusion protein activates dendritic cells ...

poussin fil un png

Poussin Jaune Duveteux PNG transparents - StickPNG

poussin fil un png

Funny Chicken PNG, Cute Chicken PNG Sublimation, Five Crazy ...

poussin fil un png

Aerospace | Free Full-Text | Helicopter Rescue for Flood ...

poussin fil un png

Poussin png images | PNGWing

poussin fil un png

PDF) The Age of Total Images

poussin fil un png

The Project Gutenberg eBook of A Popular Handbook of the ...

poussin fil un png

Mock community taxonomic classification performance of ...

poussin fil un png

PDF) Systems toxicology study reveals reduced impact of ...

poussin fil un png

Opticalillusion 110627074058 Phpapp01 | PDF | Illusion ...

poussin fil un png

IJMS | Free Full-Text | In Vitro and In Vivo Modeling of ...

poussin fil un png

Rome After Rome - Joel Sternfeld - Steidl Verlag

poussin fil un png

Smarthistory – Peter Paul Rubens, Elevation of the Cross

poussin fil un png

Poussin png images | PNGEgg

poussin fil un png

New opportunities for immunomodulation of the tumour ...

poussin fil un png

NHESS - Relations - Simulating historical flood events at ...

poussin fil un png

IJMS | Free Full-Text | Current Proceedings in the Molecular ...

poussin fil un png

Amazon.com: Poussin Rouge Whole Young Heritage Chicken ...

poussin fil un png

Universal Hubbub | a universal hubbub wild / Of stunning ...

poussin fil un png

Ch19-project2-start/art-small.sql at master · funwebdev-2nd ...

poussin fil un png

XFab-α4-1BB/CD40L fusion protein activates dendritic cells ...

poussin fil un png

Modeling ischemic stroke in a triculture neurovascular unit ...

poussin fil un png

Molecules | Free Full-Text | Biological Action of Singlet ...

poussin fil un png

55 Paintings of christian saints with putti Images: PICRYL ...

poussin fil un png

The Project Gutenberg eBook of A Popular Handbook of the ...

poussin fil un png

53 Francesco furini Images: PICRYL - Public Domain Media ...

poussin fil un png

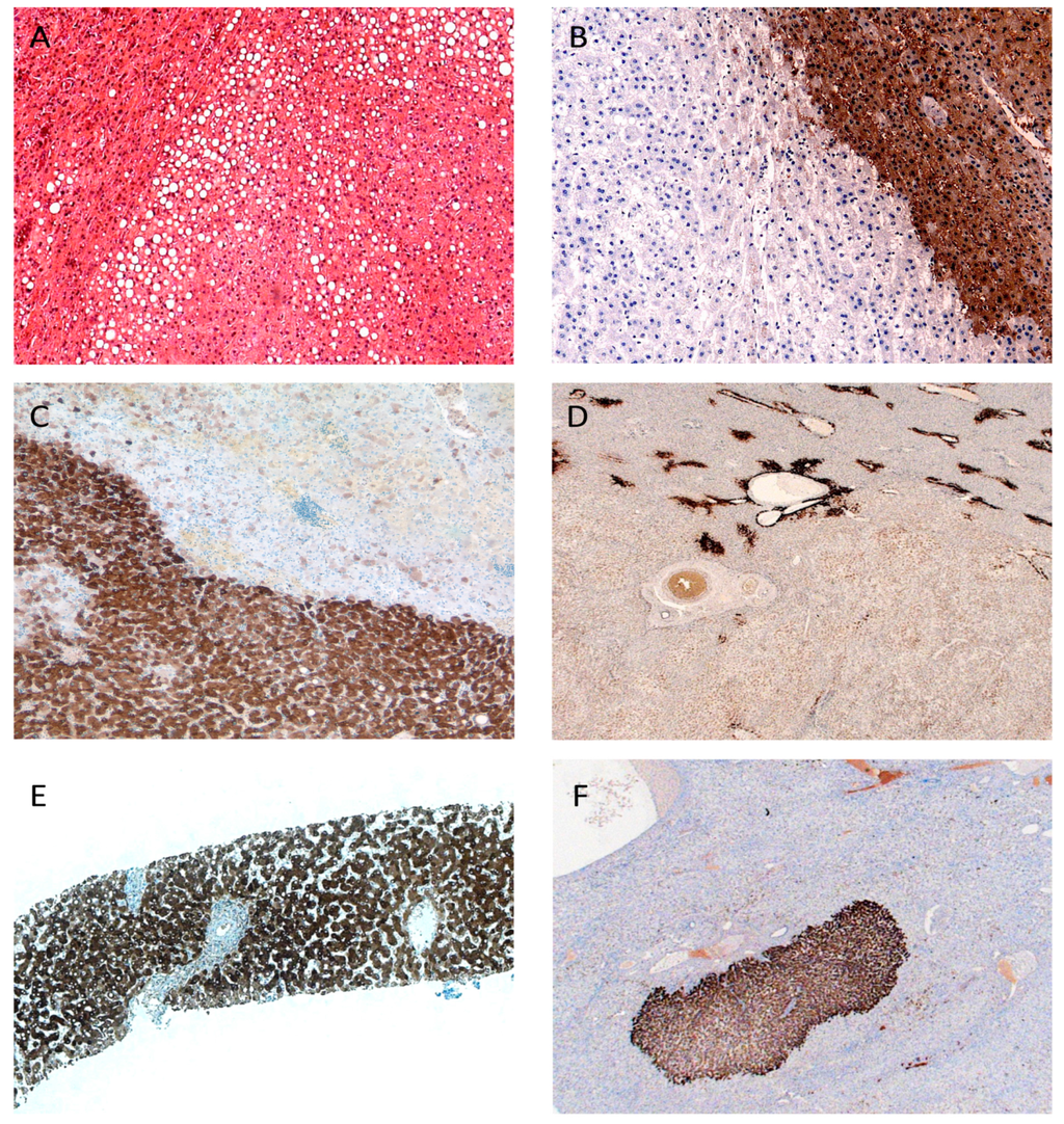
DnaJ homolog subfamily A member1 (DnaJ1) is a newly ...

poussin fil un png

File:Landscape during a Thunderstorm with Pyramus and Thisbe ...

poussin fil un png

Poussin | EPPH | Art's Masterpieces Explained

poussin fil un png

Poussin png images | PNGEgg